The ecosystem that connects it all

Event

UX Senior Studio 3

Timeframe

Winter and Fall 2023 (6 months)

Role

UX Interaction Lead

Software

Figma and Adobe Cloud

Problem


Many young adults struggle with selecting a career path, which can lead to high dropout rates and dissatisfaction with their chosen profession.

Solution

Provide a secure and engaging platform for children to explore a range of topics and skills, helping them to discover their passions and interests.


Offer a range of resources, including a user-friendly webpage and app, engaging classes. Encourage kids to discover their passion in a fun and supportive environment.

Main Goal


My Role:

UX/UI Designer, 3D Modelling:

  • Conducted extensive research on the target audience, employing user interviews, surveys, and data analysis to gain in-depth insights into their needs and pain points, informing the design process effectively.

  • Implemented user-centric design principles, creating comprehensive wireframes, and iteratively refining based on user feedback to optimize usability and functionality.

  • Led the development of design systems and UI libraries to ensure consistency and a cohesive user experience.

  • Leveraged 3D design expertise to create immersive AR interactions, enhancing user engagement and visualizing product experiences, thereby elevating the overall user interface and user experience to new levels.

Project Overview

In a rapidly evolving world, the landscape of careers and job opportunities is constantly changing, presenting both exciting prospects and daunting challenges. As job needs continue to evolve, new job titles, responsibilities, and skill requirements emerge at an unprecedented pace.

However, amidst this dynamism, one pressing concern remains: finding the right career path can be an arduous and perplexing task.

Problems

  • Young adults struggle to explore various career options, leading to potential mismatches between their talents and chosen paths.

  • Many students enter college without a clear understanding of their interests and career goals, leading to academic disengagement and potential career misalignment.

  • Without tailored resources, individuals may struggle to identify career paths that align with their natural inclinations and strengths.

We recognized the urgency of addressing this issue head-on.

Our primary objective is to provide our clients with a comprehensive platform of resources to navigate the complexities of career exploration.

We strive to empower individuals with the tools they need to discern suitable career paths, discover their passions, and identify the skills that align with their interests.


Proposed Solutions

  • Provide seamless access to our comprehensive resources to assist students in making informed career decisions from an early stage.

  • Provide students with valuable insights into various career fields, emerging trends, and essential skills.

  • Offer in-depth personality assessments and skill evaluations to help students identify career paths that align with their natural inclinations and talents.

  • Create opportunities for networking, mentorship, and guidance from seasoned experts.

THE PROCESS

Deliverables

0.1 Empathize - Understanding User Needs

Overview

  • Research Approach

  • Surveys

  • Card Sorting

  • Interviews

Finding The Perfect Target Audience

Research Approach

My research approach encompassed a comprehensive analysis of the competition landscape, focusing on how other competitors and educators tackled similar challenges. Thoroughly examining the competition space provided valuable insights to inform our strategies.

Leveraging the power of more than 150 user survey responses, I meticulously analyzed the data points, enabling a deep understanding of the prevailing issues faced by our target audience. This data-driven approach significantly contributed to refining our project's direction.

Conducting one-on-one interviews with users played a pivotal role in unraveling their unique journeys and identifying specific pain points that the platform needed to address. These insightful interviews served as a key foundation for designing a solution tailored to our users' needs.

Findings:

  • Distinctive Positioning: No direct competitor addresses the specific issue at hand, providing an opportunity for our project to fill a unique niche in the market.

  • Daunting Career Exploration: Finding the right career path is an overwhelming task for many young adults, underscoring the significance of offering a user-friendly and intuitive solution.

  • Emphasis on Intrinsic Factors: In deciding a career path, intrinsic motivations are more influential than extrinsic factors, suggesting the need to prioritize aspects related to personal fulfillment and passion.

  • Demand for Enhanced Resources: The majority of young adults expressed a desire for access to more resources to explore potential career paths, highlighting the value of providing comprehensive and diverse information to empower users in their career journeys.

Surveys

The extensive survey initiative yielded remarkable insights that played a pivotal role in shaping the design process. Garnering an impressive response of over 180 surveys, the data gathered proved to be highly insightful and informative.

Through the surveys, we gained a deep understanding of our target audience's preferences, pain points, and aspirations. The rich pool of information obtained allowed us to make informed decisions, guiding the design direction towards a user-centric approach.

By analyzing the survey data, we identified key areas of improvement and prioritized features that resonated strongly with our users. As a result, the design process was driven by data-driven decisions, ensuring that our product effectively addresses the needs and expectations of our audience.

Card Sorting

The card sorting exercise, involving a diverse group of over 50 participants, was designed to gain valuable insights into information organization.

Participants were presented with a set of content cards representing various app features, functionalities, and categories. They were tasked with categorizing and organizing these cards based on their perception and understanding. By analyzing the participants' sorting patterns and groupings, we were able to identify common themes and intuitive information structures. The outcomes of this exercise played a crucial role in informing the information architecture and navigation design of the app, ensuring a seamless user experience and optimal accessibility to relevant content.

Interviews

Interviews play a fundamental role in a UX case study as they serve as a gateway to understanding and empathizing with the target audience. By engaging in one-on-one conversations with individuals, we gained valuable insights into their perspectives, needs, and challenges.

By engaging with users directly, we gained valuable insights into their needs and challenges, humanizing the design process. This user input informed our decisions, ensuring a user-centric and impactful solution.

Overview

  • User Personas

  • User Journeys

0.2 Define - Establishing User Needs & Pain Points

User Personas

By crafting user personas, we create fictional characters that embody the characteristics of real users, based on insights gathered from research, interviews, and surveys.

They are essential tools for our project as they enable us to gain a deeper understanding of users' needs, goals, behaviors, and interaction patterns.

Understanding Our Users Motivations and Needs

User Journeys

With the help of the personas we crafted, we were able to trace the users typical tasks and interactions, enabling us to identify key touch-points and emotional moments throughout their journey.

By mapping these emotional moments, we uncovered critical pain points and opportunities for improvement.

For instance, we observed emotional distress among students when their chosen careers didn't align with family expectations, and feelings of shame after realizing that a selected profession wasn't a suitable fit.

These insights were instrumental in guiding our design decisions to address such emotional challenges and create a more empathetic and supportive user experience.

0.3 Ideate - Crafting the Framework

Branding

For our branding approach, we strategically utilized orange as the foundation, complemented by playful fonts for titles and subtitles, while opting for more conventional fonts in the body text.

Our design philosophy centered around understanding our target audience's interests and preferences, ensuring that the branding resonates with them effectively.

Overview

  • Branding

  • Ideation

  • Information Architecture

  • First User Testing Round

Visualizing a User-Centric Experience

Ideation

During the ideation process, I began by creating several quick hand-drawn wireframes to visualize how they would interact with our clients. These sketches served as a valuable starting point, allowing for rapid exploration of design concepts and user interactions.

These initial wireframes enabled us to commence testing the information architecture we developed, assessing its functionality, and identifying any potential deficiencies.

Mapping Minds, Empowering Navigation

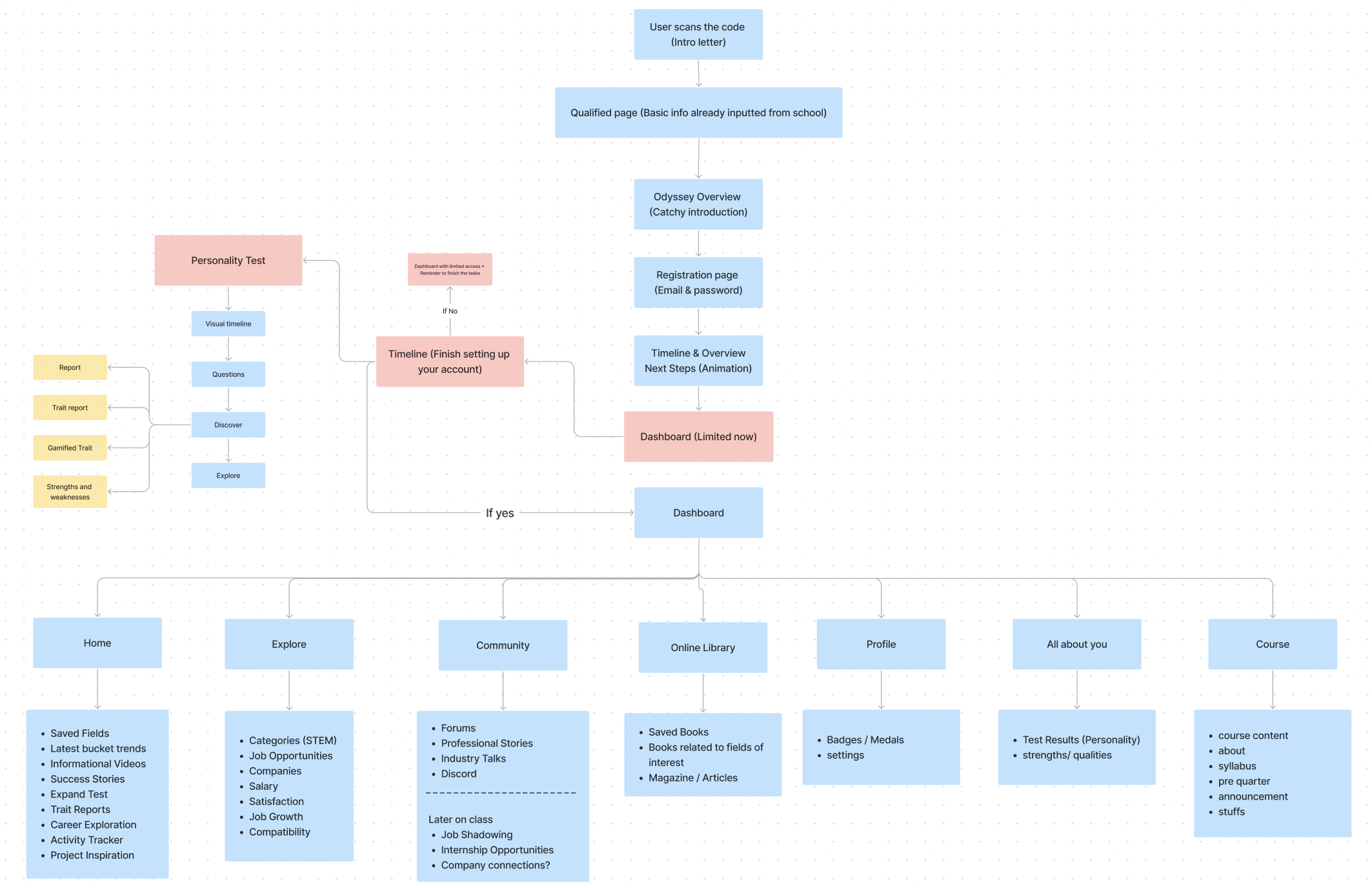
Information Architecture

Crafting the information architecture of the product was a meticulous process aimed at ensuring a cohesive and intuitive user experience.

By carefully organizing and structuring the content, features, and functionalities, we created a clear and logical hierarchy. User-centric considerations, gleaned from user research and personas, played a crucial role in determining the most relevant and accessible information.

After finalizing the initial information architecture, we conducted rigorous testing with out target audience to identify potential pain points and areas for improvement.

Our goal during this step of the process was to assess the effectiveness and intuitiveness of our design.

First User Testing Round

Having the initial wireframes ready, we carefully chose 15 user testers who matched our target audience. This approach allowed us to uncover any missing elements, pinpoint pain points, and identify successful interactions.

The insights gained from these tests were crucial in guiding the project towards a user-centric experience during the continued design process.

0.4 Prototype - Addressing The Design

Mid-fidelity Wireframes

Taking into account the feedback from our testers and the research insights, we embarked on creating mid-fidelity wireframes.

This step proved instrumental in refining essential design features and interactions, bringing us closer to achieving our desired design vision.

Overview

  • Mid-fidelity Wireframes

  • User Testing Second Round

  • UI Library and Design System

  • Responsive Design

User Testing Second Round

Following the refinement and implementation of participant feedback, we proceeded with another round of user testing. The results of this test demonstrated that the product interactions had significantly improved compared to previous iterations, and the new design was found to be more intuitive by the users.

UI Library and Design System

Subsequently, we developed a UI library to guarantee a consistent experience across all our platforms. We carefully selected easily readable fonts and opted for neutral yet playful colors to enhance the overall design.

Ensuring a cohesive experience

Responsive Design

As we progressed, prioritizing accessibility became a key objective for our designs. To achieve this, we made a conscious decision to create responsive wireframes catering to both mobile and desktop interactions.

Our data revealed that our target audience predominantly uses mobile devices, making the development of a mobile version essential to address their needs effectively.

0.5 Final Design - Professional Delivery

High Fidelity Prototype

Through an intensive 6-month endeavor of data collection, meticulous analysis, and user testing sessions, we reached the pinnacle of our efforts – the ultimate deliverable.

Our triumph came in the form of a cutting-edge high-fidelity prototype for both desktop and mobile platforms.

Extended Learning with AR

Furthermore, I crafted an additional experiential design to actively engage our clients from the outset, allowing them to immerse themselves in their chosen paths.

Through the creation of AR experiences, accessible on both Facebook and Instagram, clients can interact with cards and visualize AR renders corresponding to their selected career paths.

Enhancing the experience

Welcome Kit

In addition, we revitalized our welcome kit, meticulously crafting physical components designed to captivate our users, fostering engagement and excitement as they embark on their journey towards a promising future and their chosen career paths.

Overview

  • High Fidelity Prototype

  • Intuitive AR

  • Welcome Kit

  • Non-Digital Resources

Previous
Previous

Deloitte: SCADPro

Next
Next

MedTouch